![]() |
智能母线监控仪表点击次数:534
发布时间:2024-10-27 22:50:02 |
|---|
AMB 智能母线交流监控装置是针对电力智能母线需求新设计的产品,该监控装置包括始端箱检测模块和插接箱检测模块两部分。集成了常规电力参数的测量,以及电能监测和考核管理,同时具有在线报警功能且能够独立运行,脱离系统。可以实时监测母线接口温度,配合 2 路 RJ45 通讯接口(1 进 1 出),采用 MODBUS-RTU协议可以方便可靠的将监测数据上传至主控箱触摸屏进行集中监控,保证系统安全可靠运行。智能母线监控装置具备接线灵活方便等优点,可以取代传统的集中式列头柜。智能母线监控仪表


注:
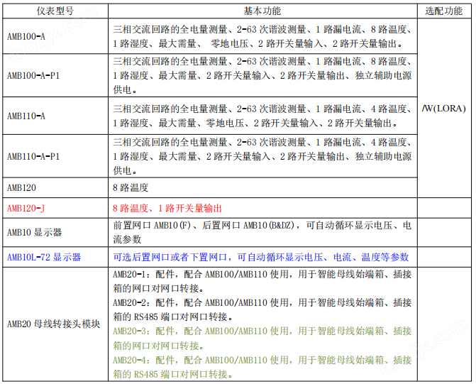
① AMB:母线产品系列,100:用于始端箱,110:用于插接箱,120:用于测温,A:交流系统,P1:独立辅助电源供电。
② 可选配 AMB10、AMB10L-72 显示器,自动循环显示电压、电流参数。
③ 带 LORA 功能时,有外置吸盘天线,标配线长 2 米。
④ 温度传感器有圆孔 12mm,8mm 两种,圆柱 6mm 一种,每种可分黄、绿、红、黑四色。
3 产品应用方案


① 具有自动识别故障功能,能够快速报警并给出针对性的解决方案,大大提高了用户的运维效率和生产效益。
② 能够在数据机房末端配电中应用,电流小,插接方便,智能化程度高。
③ 始端箱和插接箱内可设置监测模块,将数据上传至动环监控中心。
④ 是针对数据机房末端小母线的监控需求进行设计的智能小母线管理系统解决方案,能够综合所有能源数据,提供电参量信息,并将数据上传到动环监控系统,实现对整个小母线系统的实时监控和有效管理。

逆流检测电表
防逆流电表
光伏储能电表
储能逆变器电表
网络电力仪表
光伏并网柜电表
储能并网柜电表
三相防逆流电表
储能配套电表
逆变器计量表
光伏并网电量检测
智能防逆流电表
防逆流计量仪表
储能数显电表
光伏数显电表
工厂能耗电表
智能能源表
导轨式谐波表
谐波治理电表
谐波检测电表
电能质量监控表
功率监测仪表
发电计量表
削峰填谷电表
罗氏线圈大电流电表
光伏电站监控装置
三相储能电表
储能系统电表
光伏系统功率监测
储能计量电表
光伏计量表
交流耦合电表
外置互感器电表
逆变器功率电表
电力系统仪表
电力监控设备
综合电力监控仪表
缺相报警电表
四象限电能表
中文谐波电表
中文数显电表
智能母线监控仪表
手机:13365109101(赵经理) 电话:0514-88625210
邮件:3369824461qq.com