![]() |
安科瑞低压母线接头红外测温AMB300-Z-TH用于数据中心小母线点击次数:533
发布时间:2024-10-22 00:00:02 |
|---|
1 概述
AMB 红外测温解决方案是一款非接触式红外测温装置。该产品能够解决母线槽安全测温、精确测温问题, 实
时把连接器中每相温度数据上传后台,实行监测、预警信息,提示管理人员应对报警点予以重视或采取必要的
预防措施。装置主要应用于各种领域的密集绝缘母线连接器的在线温度监控系统。
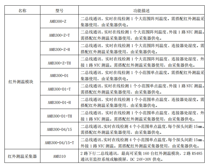
2 型号规格


3 技术参数


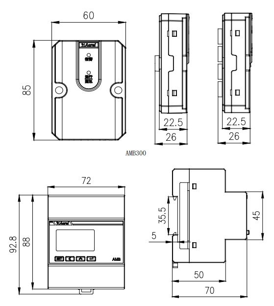
4 外型尺寸(mm)

5 现场按照
密集型母线接头红外测温AMB300单点测温、阵列测温

母线接头红外测温系统图(非接触式)

现场安装图

手机:13365109101(赵经理) 电话:0514-88625210
邮件:3369824461qq.com